近年以来,各地旅台人士,因思乡情切,发起刊行地方文献的运动。老友萧天石兄夫妇,寄给我四川文献与湖南文献各一份,并且还要催索文稿。
天石兄是湖南人,他的夫人是四川人。抗日期间,各地人士旅居四川的,大都有好几年的时间,比较居留长久一点的,对四川地方就有第二故乡之感。蜀中山水,经常会使人梦魂颠倒,我也便是其中的一个。对于湖南,在我而言,比较生疏得多。但是湖南的少数地方,总有些萍踪偶迹,留有少许的雪鸿爪印。至于湖南籍的朋友,几十年来,萍水他乡,虽然认识的也不少,但说到与地方文献有关的事,实在不多。因此天石兄要我写些有关湖南文献的资料,就无法应命。
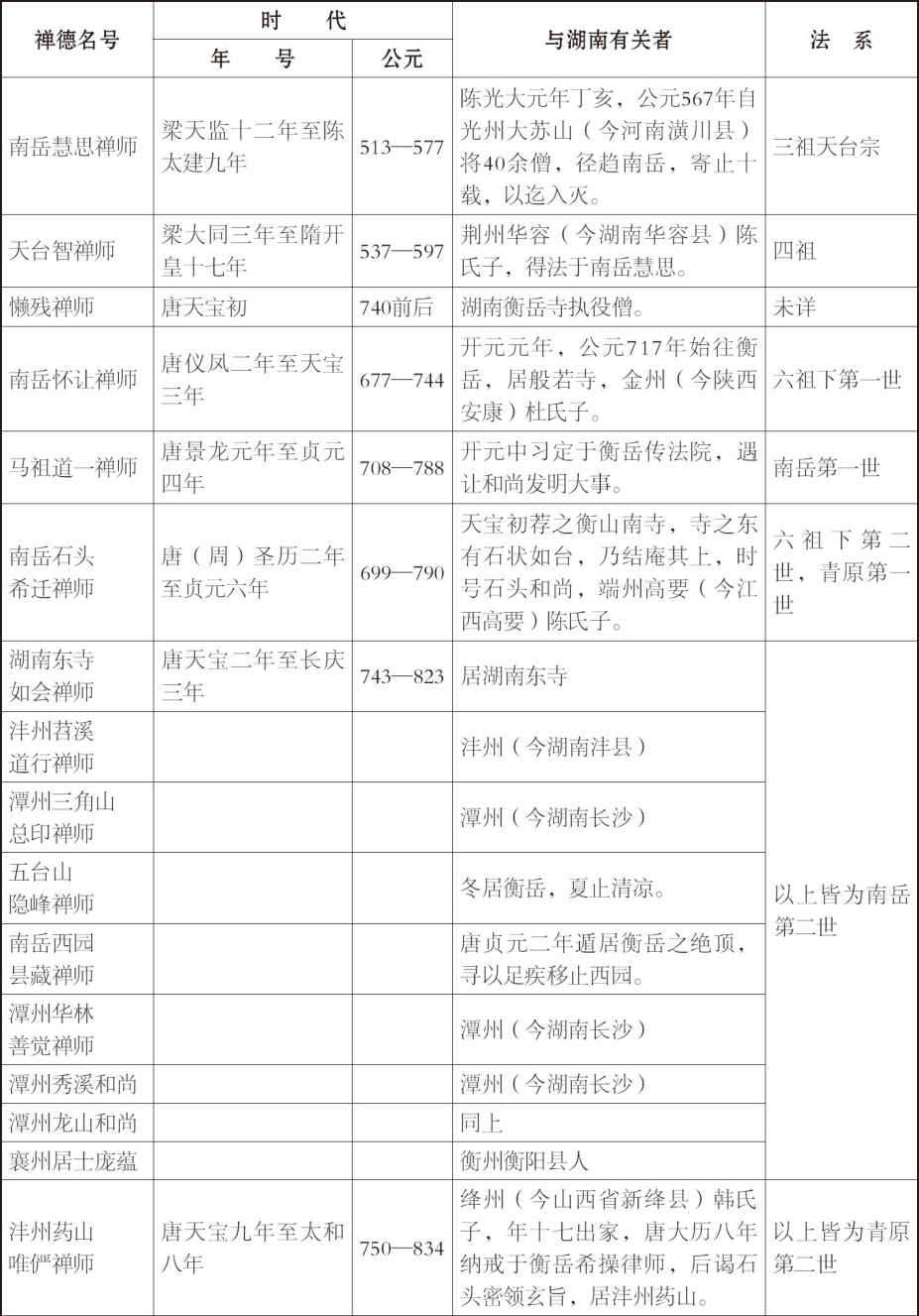
但天石兄逼稿的本事真大,而且会派题目。今年春天,他来和我闲谈禅宗的史地关系。我说:隋、唐以后的南宗,除了广东曹溪以外,湖南与江西,应该算是禅宗的发祥地。而且它与唐宋间南方文化思想的因缘,正如春秋、战国时期南方文化的老、庄思想一样,影响之大,流传之广,实在惊人。他听了以后,硬要我写一篇有关“禅宗大德与湖南”的文章。并且约定一定要交卷。当时我就想到老子说的“多言数穷,不如守中”的名训,深悔自己的一时多言,被他抓到话柄。
我的俗事多,惰性又大,一拖再拖。始终未能下笔而且有关搜集资料,牵涉考据的事,更是平生最怕的事,所以始终没有提笔。天石兄下笔快,催稿的本事又大,而且优游林下,闲情逸致又多,加以左耳重听有年,装聋卖呆,常常上门催稿犹同逼债。因此,只好叫学生们相助,先行整辑有关湘中禅德的索引,予以发表。暂时定名为《唐宋间与湖南有关的禅宗大德索引表》。
本表系初步统计,暂从隋、唐间开始,到南宋绍兴间为止。包括五百余年间禅宗史事的要略。至于内容与说明,只好留待整理禅宗发展史或中国文化时再来补充了。
唐宋间与湖南有关的禅宗大德索引表
